Instance Verification Kit (IVK)
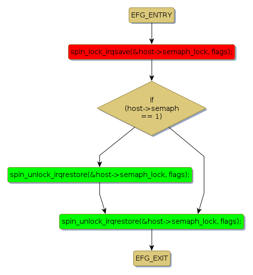
spin lock @ [29348+45+/linux-3.19-rc1/drivers/scsi/initio.c]
Instance Signature: semaph_lock
|
The Matching Pair Graph:
|
|
Function Name
|
Control Flow Graph (CFG)
|
Events Flow Graph (EFG)
|
Source Correspondence
|
|
initio_exec_scb
|
|
|
[29190+15+/linux-3.19-rc1/drivers/scsi/initio.c]
|